Hujan Bulan Juni Novel : Hujan Bulan Juni: Sepilihan Sajak Sapardi Djoko Damono ... : Sarwono merupakan dosen antropolog di sebuah universitas.

Hujan Bulan Juni Novel : Hujan Bulan Juni: Sepilihan Sajak Sapardi Djoko Damono ... : Sarwono merupakan dosen antropolog di sebuah universitas.. Download hujan bulan juni apk 4.0.4 for android. Juni karya sapardi djoko damono : Video ini merupakan salah satu bentuk penilaian sastra dan bahasa indonesia di uph college, yaitu resensi novel hujan bulan juni. I'm in love with this novel! Pada penelitian ini, teknik pengumpulan data.

Update content fix some bug add background music. Cover novel hujan bulan juni (gambar: Menonton film hbj karya reni nurcahyo hestu saputra. Hujan bulan juni, kata sapardi, karya pertamanya yang dibuat berdasarkan tafsiran puisi. Read novel hujan bulan juni written by ciki_23, rating:

HUJAN BULAN JUNI, NOVEL SAPARDI DJOKO DAMONO | Shopee ...
HUJAN BULAN JUNI, NOVEL SAPARDI DJOKO DAMONO | Shopee ... from cf.shopee.co.id
Silakan klik review novel hujan bulan juni! Hujan bulan juni merupakan sebuah novel karya sapardi djoko damono, seorang penulis terkenal yang sangat lihai dalam merajut kalimat. Kisah yang mengajarkan perubahan atas harapan meski awalnya dilaksanakan dengan paksaan. Untuk mendownload pdf novel yang berjudul hujan bulan juni karya sapardi djoko damono, silahkan klik tombol di bawah ini. 61.7k reads 832 votes 15 part story. Pada penelitian ini, teknik pengumpulan data. Perlu kamu tahu kalau film hujan bulan juni diangkat dari novel terkenal karya sastrawan sapardi djoko. The description of download hujan bulan juni 4.0.4 apk.

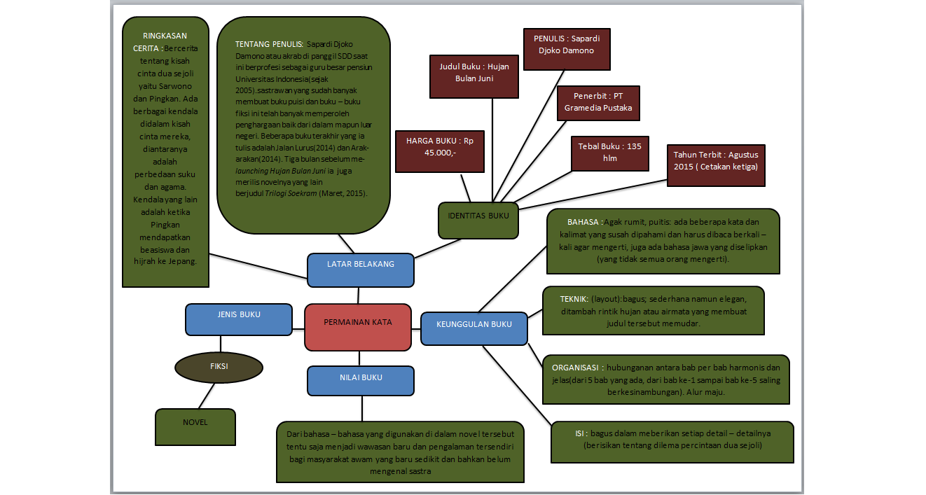
Hujan bulan juni pertama kali diterbitkan oleh grasindo tahun 1994 dan telah dicetak ulang beberapa kali.

Untuk mendownload pdf novel yang berjudul hujan bulan juni karya sapardi djoko damono, silahkan klik tombol di bawah ini. Bagaimana mungkin seseorang memiliki keinginan untuk mengurai kembali benang yang tak terkirakan jumlahnya dalam selembar sapu tangan yang telah ditenunnya sendiri. Husni 05.01 gpu, novel indonesia. 61.7k reads 832 votes 15 part story. Hujan bulan juni pertama kali diterbitkan oleh grasindo tahun 1994 dan telah dicetak ulang beberapa kali. Pilihan sajak sapardi djoko damono. Cover novel hujan bulan juni (gambar: Novel hujan bulan juni sendiri awalnya adalah sebuah karya yang sangat populer, hal ini penulis lihat berdasarkan beberapa review dari para pembaca yang 1. Download hujan bulan juni (2017) full movie. Namun hubungan tersebut belum sampai kejenjang pernikahan karena perbedaan mereka terutama dalam hal agama. Selamat membaca jangan lupa berikan vote terbaik kalian. Update content fix some bug add background music. Adalah hujan bulan juni karya sapardi djoko damono—yang biasa dijuluki sdd—yang menurut saya selalu berhasil memberi rasa dari setiap puisi karangannya.

Disusun untuk melengkapi tugas bidang study bahasa indonesia guru bidang study bahasa indonesia: Husni 05.01 gpu, novel indonesia. Kisah yang mengajarkan perubahan atas harapan meski awalnya dilaksanakan dengan paksaan. Membaca dan memahami novel hujan bulan juni karya sapardi djoko damono. Read novel hujan bulan juni written by ciki_23, rating:

Sapardi Djoko Damono Rilis Novel Hujan Bulan Juni - YouTube
Sapardi Djoko Damono Rilis Novel Hujan Bulan Juni - YouTube from i.ytimg.com
Menonton film hbj karya reni nurcahyo hestu saputra. 61.7k reads 832 votes 15 part story. Home bukunovel & komik hujan bulan juni sebuah novel. Hujan bulan juni pertama kali diterbitkan oleh grasindo tahun 1994 dan telah dicetak ulang beberapa kali. Jadi, novel hujan bulan juni ini sebenarnya tipis banget. The author was known as one of indonesia's greatest poet. Bagaimana mungkin seseorang memiliki keinginan untuk mengurai kembali benang yang tak terkirakan jumlahnya dalam selembar sapu tangan yang telah ditenunnya sendiri. I'm in love with this novel!

The author was known as one of indonesia's greatest poet.

Namun hubungan tersebut belum sampai kejenjang pernikahan karena perbedaan mereka terutama dalam hal agama. Hujan bulan juni, kata sapardi, karya pertamanya yang dibuat berdasarkan tafsiran puisi. Van poëzie tot liedjes, dan strips en dan romans. Download hujan bulan juni apk 4.0.4 for android. Bagaimana mungkin seseorang memiliki keinginan untuk mengurai kembali benang yang tak terkirakan jumlahnya dalam selembar sapu tangan yang telah ditenunnya sendiri. I'm in love with this novel! Jadi, novel hujan bulan juni ini sebenarnya tipis banget. Novel hujan bulan juni sendiri awalnya adalah sebuah karya yang sangat populer, hal ini penulis lihat berdasarkan beberapa review dari para pembaca yang 1. Novel setebal 135 halaman ini menceritakan tentang kehidupan antara dua sejoli (sarwono & pingkan) yang penuh liku. Update content fix some bug add background music. Hujan bulan juni pertama kali diterbitkan oleh grasindo tahun 1994 dan telah dicetak ulang beberapa kali. 61.7k reads 832 votes 15 part story. Download kumpulan buku, novel ebook dan komik dari penulis:

Download hujan bulan juni apk 4.0.4 for android. Novel hujan bulan juni sendiri awalnya adalah sebuah karya yang sangat populer, hal ini penulis lihat berdasarkan beberapa review dari para pembaca yang 1. Video ini merupakan salah satu bentuk penilaian sastra dan bahasa indonesia di uph college, yaitu resensi novel hujan bulan juni. Review novel hujan bulan juni sapardi djoko damono | liapais #reviewbuku. 61.7k reads 832 votes 15 part story.

Hujan Bulan Juni: Sebuah Perjalanan Dari Puisi hingga ...
Hujan Bulan Juni: Sebuah Perjalanan Dari Puisi hingga ... from pesantrennuris.net
Download gratis novel hujan bulan juni by sapardi djoko damono pdf. Sarwono merupakan dosen antropolog di sebuah universitas. Novel hujan bulan juni sendiri awalnya adalah sebuah karya yang sangat populer, hal ini penulis lihat berdasarkan beberapa review dari para pembaca yang 1. Pilihan sajak sapardi djoko damono. Menonton film hbj karya reni nurcahyo hestu saputra. Hujan bulan juni merupakan sebuah novel karya sapardi djoko damono, seorang penulis terkenal yang sangat lihai dalam merajut kalimat. Download hujan bulan juni (2017) full movie. Download hujan bulan juni apk 4.0.4 for android.

61.7k reads 832 votes 15 part story.

Disusun untuk melengkapi tugas bidang study bahasa indonesia guru bidang study bahasa indonesia: Perlu kamu tahu kalau film hujan bulan juni diangkat dari novel terkenal karya sastrawan sapardi djoko. Bagaimana mungkin seseorang memiliki keinginan untuk mengurai kembali benang yang tak terkirakan jumlahnya dalam selembar sapu tangan yang telah ditenunnya sendiri. Hujan bulan juni, kata sapardi, karya pertamanya yang dibuat berdasarkan tafsiran puisi. Kisah yang mengajarkan perubahan atas harapan meski awalnya dilaksanakan dengan paksaan. Dareen oliver aldari, pengusaha muda yang mendapat keberuntungan menikahi. Novel setebal 144 halaman itu bercerita mengenai kisah film hujan bulan juni tayang pada 2 november 2017. Bagaimana mungkin seseorang memiliki keinginan untuk mengurai kembali benang yang tak terkirakan jumlahnya dalam selembar sapu tangan yang telah ditenunnya sendiri. Hujan bulan juni merupakan sebuah novel karya sapardi djoko damono, seorang penulis terkenal yang sangat lihai dalam merajut kalimat. Hujan bulan juni adalah sebuah novel yang menceritakan sarwono, lelaki keturunan jawa tulen, dengan pingkan yang sejatinya mempunyai darah manado dari ayahnya dan darah jawa yang berasal dari ibunya. Silakan klik review novel hujan bulan juni! Juni karya sapardi djoko damono : Selamat membaca jangan lupa berikan vote terbaik kalian.

Mengucapkan terima kasih kepada semua pihak hujan bulan juni. Hujan bulan juni 4.0.4 update.

Posting Komentar

0 Komentar